🚀

오늘의 열정을 계속 이어가세요!

체험은 만족하셨나요? 지식 자료를 소장하고 멋진 의료인으로 성장하세요!

[4] 정맥의 순환 | 마이메르시 MyMerci
제안하기

[4] 정맥의 순환

4

정맥의 순환 


학습포인트

순환계통에서는 심장의 구조와 혈액의 흐름이 반복적으로 출제되고 있어 심장의 외부·내부 구조와 심방·심실을 통한 혈액 순환 경로를 정확히 이해하는 것이 중요하다. 또한 동맥과 정맥의 순환, 혈관의 구조, 혈액의 구성과 기능은 여러 해에 걸쳐 출제되고 있으므로 체순환과 폐순환을 중심으로 혈액의 흐름과 혈관의 역할을 함께 정리할 필요가 있다. 최근에는 림프순환, 체액, 혈압과 같은 생리적 조절 기전도 출제되고 있어 순환계의 구조와 기능을 통합적으로 이해하는 학습이 요구된다.


중요포인트

출제연도

심장의 구조

19 20 21 24

심장의 혈액흐름

 

동맥의 순환

19 20 23 24

정맥의 순환

20 22

태아순환

22

림프순환

23 24

체액

21 22 26

혈액

19 20 23 25

혈관의 구조

19 25

심장의 전도계통

 

심장주기와 심전도

23

심음

 

심장반사

혈압

24 26



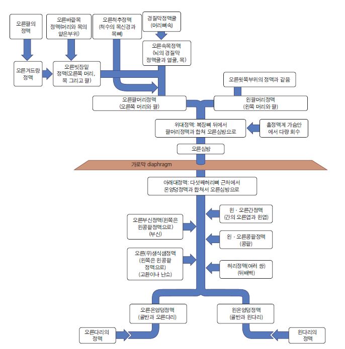
[1] 정맥의 순환

b465aad5018c55d0068628177576c60b_1715644669_1542.JPG 

그림 전신정맥 혈류 모식도


• 정맥의 특징

동맥과 나란히 주행하는 깊은정맥과 체온조절을 담당하는 얕은정맥으로 구분

정맥굴내피세포들로만 구성된 정맥

정맥얼기정맥그물

정맥판막중력을 많이 받는 팔다리정맥에 많으며세정맥과 대정맥에는 없음

 

     속목정맥바깥목정맥과 빗장밑정맥이 만나는 부위

       ↓

• 빗장밑정맥 → 정맥각 → 팔머리정맥 → 위대정맥 → 오른심방

※ 주의온목정맥이 없음오른·왼팔머리정맥이 합류하여 위대정맥을 이룸


 

1. 머리와 목의 정맥

 • 위대정맥은 머리와 목팔의 혈액을 회수하여 오른심방으로 보냄


1) 경질막정맥굴 20

• 뇌경질막의 바깥층과 속층 사이에 형성되어 뇌를 순환한 혈액을 회수함

• 위시상정맥굴(대뇌낫 윗모서리에 위치거미막과립에서 뇌척수액 흡수)아래시상정맥굴(대뇌정맥과 합쳐져 곧은정맥굴로 들어감), 곧은정맥굴(대뇌겸과 소뇌천막의 연결부), 가로정맥굴구불정맥굴(가로정맥굴의 혈액을 받아 속목정맥으로 보냄), 해면정맥굴(뇌막염 호발부위), 정맥굴합류(대뇌낫과 소뇌천막의 경계등이 있음

2) 머리안과 밖을 연결하는 정맥으로 판사이정맥과 이끌정맥이 있음

3) 목의 큰 정맥은 머리얼굴 및 목 부위의 정맥혈액을 회수하여 빗장밑정맥과 팔머리정맥으로 보내는 바깥목정맥속목정맥척추정맥으로 구성


b465aad5018c55d0068628177576c60b_1715644704_7724.JPG 

그림 머리와 목 부위의 정맥

 

fe5e1d46377a5089d434f6fc8265cd75_1749432614_5498.jpg 

그림 머리와 목 부위의 정맥


2. 팔의 정맥

1) 피부정맥

 • 노쪽피부정맥팔의 가쪽을 따라 겨드랑정맥에 합류

 • 자쪽피부정맥팔의 안쪽을 따라 겨드랑정맥에 합류

 • 팔오금중간정맥노쪽과 자쪽피부정맥을 팔오금부위에서 연결

 • 아래팔중간정맥아래팔 중간을 따라 올라가 팔오금중간정맥으로 합류


b465aad5018c55d0068628177576c60b_1715644746_0887.JPG


3. 몸통의 정맥

홑정맥

• 아래대정맥과 위대정맥을 연결하는 가슴부위의 곁순환로

   –구성오른쪽 홀정맥왼쪽 반홀정맥과 덧반홀정맥

   갈비사이정맥식도정맥기관지정맥이 합류

아래대정맥

• 배골반안 및 다리의 정맥혈액을 모아 오른심방으로 운반하는 인체의 최대정맥

• 허리정맥고환 또는 난소정맥콩팥정맥부신정맥아래가로막정맥 및 간정맥이 유입

• 가로막의 대정맥구멍을 지나 오른심방에 열림

문맥

• ·창자에서 흡수된 모든 물질지라에서 적혈구 파괴에 따른 철분색소 등을 간으로 운반

• 구성장기작은창자이자지라쓸개

• 위창자간막정맥지라정맥아래창간막정맥위정맥 등이 합류

 

8ca308cfbc6b81a72c2fd6ff7cdd9c83_1716791480_9531.jpg 

그림 홀정맥계


4. 다리의 정맥 22

 • 얕은정맥

큰두렁정맥인체에서 가장 긴 정맥발의 안쪽 → 정강뼈 안쪽복사 → 종아리와 넙다리 안쪽 → 넙다리정맥과 합류

작은두렁정맥발의 바깥쪽 → 종아리뼈 가쪽복사 → 오금정맥과 합류

 

b465aad5018c55d0068628177576c60b_1715644800_7623.JPG 


다음 이론을 계속 학습하려면 로그인하세요.

로그인하고 계속 학습
컨텐츠를 그만볼래?

필기노트, 하이라이터, 메모는 잘 쓰고 있어?

내보내줘
어떤 폴더에 저장할래?

컨텐츠 노트에는 총 0개의 폴더가 있어!

폴더 만들기
컨텐츠 만들기
만들기
신고했어요.

운영진이 검토할게요!

해당 유저를 차단했어요.

마이페이지에서 차단한 회원을 관리할 수 있어요.